作为项目负责人,主导设计并实现了一套基于多传感器融合与边缘计算的智能安防系统。通过软硬件协同优化,解决了传统安防系统误报率高、响应延迟大、过度依赖云端等核心痛点,实现了高可靠性、低功耗的本地智能决策与报警能力。
点击空白处退出提示
 作为项目负责人,主导设计并实现了一套基于多传感器融合与边缘计算的智能安防系统。通过软硬件协同优化,解决了传统安防系统误报率高、响应延迟大、过度依赖云端等核心痛点,实现了高可靠性、低功耗的本地智能决策与报警能力。
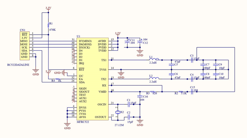
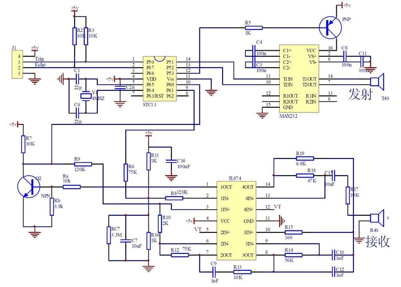
- 系统架构与硬件设计:独立完成模块化硬件系统设计,主导传感器选型与集成,通过I2C、SPI等总线集成火焰、红外、超声波等传感器,并完成定制PCB的布局、布线及调试。
- 实时操作系统与任务调度:基于FreeRTOS实现多任务管理机制,通过优先级划分与信号量同步,确保关键安防事件(如入侵检测)的响应延迟稳定在毫秒级。
- 多传感器数据融合算法:应用自适应卡尔曼滤波算法对多源传感器数据进行实时融合与噪声抑制,有效克服单一传感器局限性,将环境干扰导致的误报率显著降低。
- 智能事件处理与报警逻辑:设计并实现事件驱动的有限状态机模型,封装火灾、入侵、燃气泄漏等多种风险的独立判断与分级报警逻辑,提升系统情境感知能力。
- 可靠通信与报警机制:开发本地声光报警与GSM远程通知的双通道报警机制,通过硬件级冗余设计确保在单一模块故障时系统核心报警功能依然可用。
- 完整的端到端开发经验:覆盖从硬件选型、传感器电路设计、PCB制板、固件开发到系统联调的全流程,体现软硬件综合能力。
- 以算法提升系统可靠性:通过自适应卡尔曼滤波算法在资源受限的嵌入式端实现数据融合,从根本上提升检测精度与系统抗干扰能力。
- 面向产品的系统级设计:系统具备低功耗运行、多重报警冗余、实时响应等产品化特征,并非简单的原型验证,展现出强烈的工程化思维。






评论